Proteus中555定时器仿真问题
Proteus版本:Proteus 8.9
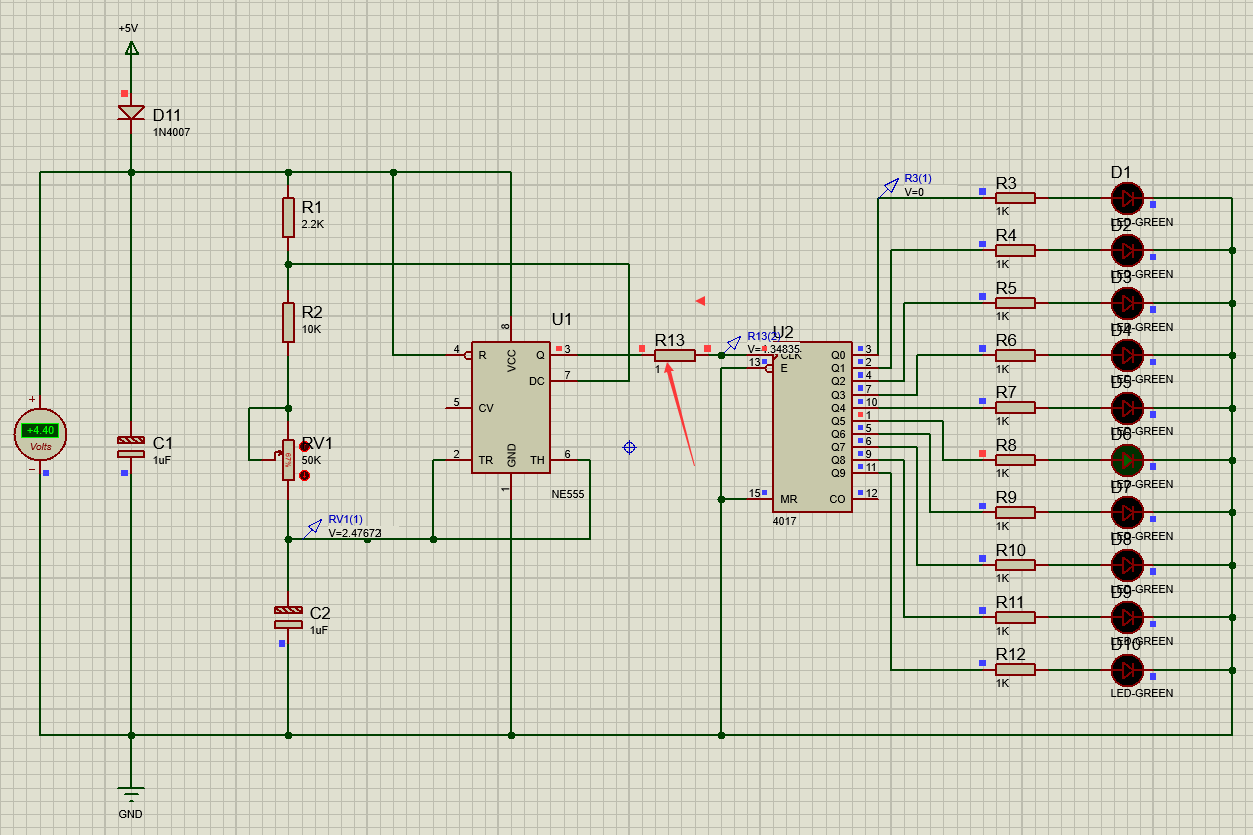
使用Proteus中ne555仿真时,遇到了仿真报错:
[SPICE] Too many iterations without convergence.
Real Time Simulation failed to start.
因为proteus8.6版本对一些内容做出了更新,使得在之前版本能够正常使用的555定时器在8.6之后的版本不能够使用。
通过搜索到的内容,在ne555信号输出端添加1r电阻,问题解决
解决proteus:555定时器报错,无法使用的问题。_由于ne555芯片在protues不能像实物一样正常运行-CSDN博客
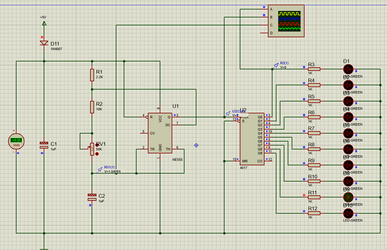
后续波形测试时发现,在连接示波器的情况下,即便不加入1r电阻,也不会报错
助听器:
下载:https://drluo.lanzoul.com/isLSK2r7idgj 密码:6k0d
流水灯:
下载:https://drluo.lanzoul.com/ijzKB2r7idha 密码:gmdq
本博客所有文章除特别声明外,均采用 CC BY-NC-SA 4.0 许可协议。转载请注明来自 洛屿的小站!
评论







